KY开元集团官网

KY开元集团官网
  • 图书馆
  • 电子邮件
  • 学分制主页
  • 一网通办/融合门户
  • 知行网
  • VPN访问
  • 人才招聘
  • 接诉即办
  • AI服务
  • KY开元集团官网
    学校简介 历史发展 现任领导 校训校风 校歌 学校标识 校园风景
  • 组织机构
    内设机构 院系设置
  • 教育教学
    本科生教育 研究生教育 留学生教育 继续教育 实验室与实践教学
  • 师资队伍
  • 科学研究
    科研概况 科研基地 科研成果 产学研合作 学报
  • 招生就业
    本科生招生 研究生招生 留学生招生 继续教育招生 就业信息网
  • 校友服务
    校友网 基金会
  • 公共资源
    知行网 OA系统 电子校历 宣传画册 后勤服务 信息公开 财务公开 招标信息 服务电话 参观校园 校园交通 网络服务 迎新工作 VPN访问 资料下载
  • KY开元集团官网
    学校简介 历史发展 现任领导 校训校风 校歌 学校标识 校园风景
  • 组织机构
    内设机构 院系设置
  • 教育教学
    本科生教育 研究生教育 留学生教育 继续教育 实验室与实践教学
  • 师资队伍
  • 科学研究
    科研概况 科研基地 科研成果 产学研合作 学报
  • 招生就业
    本科生招生 研究生招生 留学生招生 继续教育招生 就业信息网
  • 校友服务
    校友网 基金会
  • 公共资源
    知行网 OA系统 电子校历 宣传画册 后勤服务 信息公开 财务公开 招标信息 服务电话 参观校园 校园交通 网络服务 迎新工作 VPN访问 资料下载
当前位置: 学校首页 > 公共资源 > 招标信息 > 中标公示 > 正文

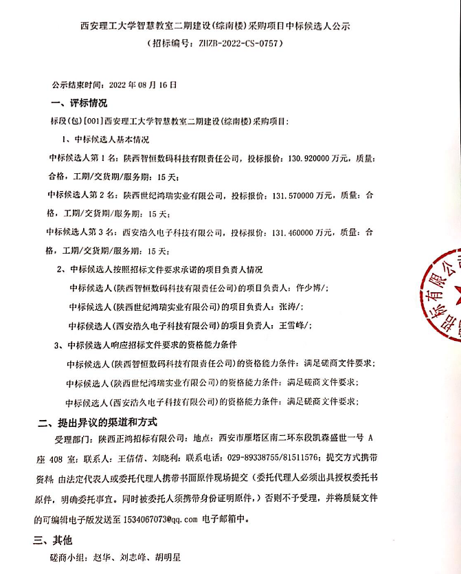
【银校合作】KY开元集团官网智慧教室二期建设(综南楼)采购项目候选人公示

来源:
2022-08-12



原文链接地址:http://bulletin.sntba.com/candidateBulletin/2022-08-12/460871.html


上一篇:【银校合作】KY开元集团官网智慧教室二期建设(综南楼)采购项目结果公示
下一篇:【供水系统改造】KY开元集团官网教四楼和教五楼供水系统改造及部分水泵更换项目结果公告

KY开元集团官网微博
KY开元集团官网抖音号
KY开元集团官网微信
KY开元集团官网视频号
KY开元集团官网哔哩哔哩
KY开元集团官网微信
KY开元集团官网微信
    • 金花校区
    • 曲江校区
    • 莲湖校区
    • 科技园
  • KY开元集团官网
    学校简介 历史发展 现任领导 校训校风 校歌 学校标识 校园风景
  • 组织机构
    内设机构 院系设置
  • 教育教学
    本科生教育 研究生教育 留学生教育 继续教育 实验室与实践教学
  • 师资队伍
  • 科学研究
    科研概况 科研基地 科研成果 产学研合作 学报
  • 招生就业
    本科生招生 研究生招生 留学生招生 继续教育招生 就业信息网
  • 校友服务
    校友网 基金会
  • 公共资源
    知行网 OA系统 电子校历 宣传画册 后勤服务 信息公开 财务公开 招标信息 服务电话 参观校园 校园交通 网络服务 迎新工作 VPN访问 资料下载

Copyright 2019  中国·KY开元(集团)有限公司官方网站-Official Website  All Rights Reserved 陕ICP备