KY开元集团官网
图书馆
电子邮件
学分制主页
一网通办/融合门户
知行网
VPN访问
人才招聘
接诉即办
AI服务
KY开元集团官网
学校简介
历史发展
现任领导
校训校风
校歌
学校标识
校园风景
组织机构
内设机构
院系设置
教育教学
本科生教育
研究生教育
留学生教育
继续教育
实验室与实践教学
师资队伍
科学研究
科研概况
科研基地
科研成果
产学研合作
学报
招生就业
本科生招生
研究生招生
留学生招生
继续教育招生
就业信息网
校友服务
校友网
基金会
公共资源
知行网
OA系统
电子校历
宣传画册
后勤服务
信息公开
财务公开
招标信息
服务电话
参观校园
校园交通
网络服务
迎新工作
VPN访问
资料下载
KY开元集团官网
学校简介
历史发展
现任领导
校训校风
校歌
学校标识
校园风景
组织机构
内设机构
院系设置
教育教学
本科生教育
研究生教育
留学生教育
继续教育
实验室与实践教学
师资队伍
科学研究
科研概况
科研基地
科研成果
产学研合作
学报
招生就业
本科生招生
研究生招生
留学生招生
继续教育招生
就业信息网
校友服务
校友网
基金会
公共资源
知行网
OA系统
电子校历
宣传画册
后勤服务
信息公开
财务公开
招标信息
服务电话
参观校园
校园交通
网络服务
迎新工作
VPN访问
资料下载
当前位置:
学校首页
>
公共资源
>
招标信息
>
中标公示
>
正文
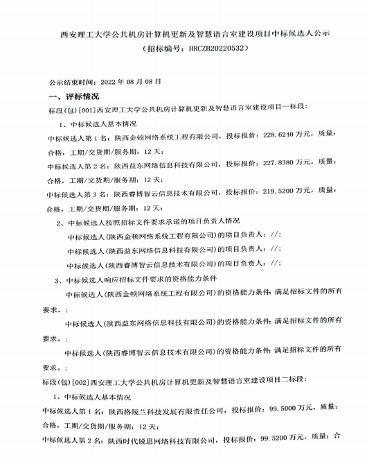
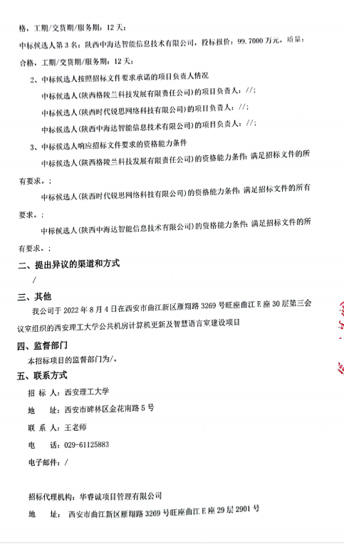
【银校合作】KY开元集团官网公共机房计算机更新及智慧语言室建设项目候选人公示
来源:
2022-08-05
原文链接地址:http://bulletin.sntba.com/candidateBulletin/2022-08-05/457755.html
上一篇:
【食堂外包(第三包)】KY开元集团官网 2022 年曲江校区食堂外包经营项目第三包结果公示
下一篇:
【银校合作】KY开元集团官网智慧教室一期提质改造项目(多媒体教室)成交结果公示