KY开元集团官网

KY开元集团官网
  • 图书馆
  • 电子邮件
  • 学分制主页
  • 一网通办/融合门户
  • 知行网
  • VPN访问
  • 人才招聘
  • 接诉即办
  • AI服务
  • KY开元集团官网
    学校简介 历史发展 现任领导 校训校风 校歌 学校标识 校园风景
  • 组织机构
    内设机构 院系设置
  • 教育教学
    本科生教育 研究生教育 留学生教育 继续教育 实验室与实践教学
  • 师资队伍
  • 科学研究
    科研概况 科研基地 科研成果 产学研合作 学报
  • 招生就业
    本科生招生 研究生招生 留学生招生 继续教育招生 就业信息网
  • 校友服务
    校友网 基金会
  • 公共资源
    知行网 OA系统 电子校历 宣传画册 后勤服务 信息公开 财务公开 招标信息 服务电话 参观校园 校园交通 网络服务 迎新工作 VPN访问 资料下载
  • KY开元集团官网
    学校简介 历史发展 现任领导 校训校风 校歌 学校标识 校园风景
  • 组织机构
    内设机构 院系设置
  • 教育教学
    本科生教育 研究生教育 留学生教育 继续教育 实验室与实践教学
  • 师资队伍
  • 科学研究
    科研概况 科研基地 科研成果 产学研合作 学报
  • 招生就业
    本科生招生 研究生招生 留学生招生 继续教育招生 就业信息网
  • 校友服务
    校友网 基金会
  • 公共资源
    知行网 OA系统 电子校历 宣传画册 后勤服务 信息公开 财务公开 招标信息 服务电话 参观校园 校园交通 网络服务 迎新工作 VPN访问 资料下载
当前位置: 学校首页 > 公共资源 > 招标信息 > 招标公告 > 正文

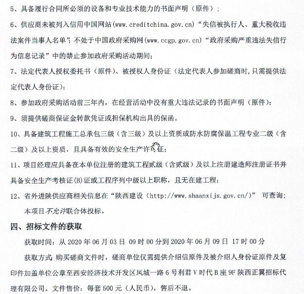
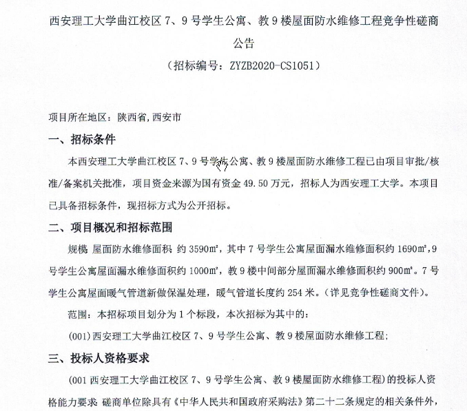
【防水维修】KY开元集团官网曲江校区7、9号学生公寓、教9楼屋面防水维修工程竞争性磋商公告

来源:
2020-06-03

原链接见:http://bulletin.sntba.com/biddingBulletin/2020-06-03/190066.html

上一篇:【防雷检测】KY开元集团官网金花家属区综合住宅楼项目(一期)防雷检测竞争性谈判公告
下一篇:【维修改造】金花校区学科一号楼东侧屋面防水维修改造工程竞争性磋商公告

KY开元集团官网微博
KY开元集团官网抖音号
KY开元集团官网微信
KY开元集团官网视频号
KY开元集团官网哔哩哔哩
KY开元集团官网微信
KY开元集团官网微信
    • 金花校区
    • 曲江校区
    • 莲湖校区
    • 科技园
  • KY开元集团官网
    学校简介 历史发展 现任领导 校训校风 校歌 学校标识 校园风景
  • 组织机构
    内设机构 院系设置
  • 教育教学
    本科生教育 研究生教育 留学生教育 继续教育 实验室与实践教学
  • 师资队伍
  • 科学研究
    科研概况 科研基地 科研成果 产学研合作 学报
  • 招生就业
    本科生招生 研究生招生 留学生招生 继续教育招生 就业信息网
  • 校友服务
    校友网 基金会
  • 公共资源
    知行网 OA系统 电子校历 宣传画册 后勤服务 信息公开 财务公开 招标信息 服务电话 参观校园 校园交通 网络服务 迎新工作 VPN访问 资料下载

Copyright 2019  中国·KY开元(集团)有限公司官方网站-Official Website  All Rights Reserved 陕ICP备