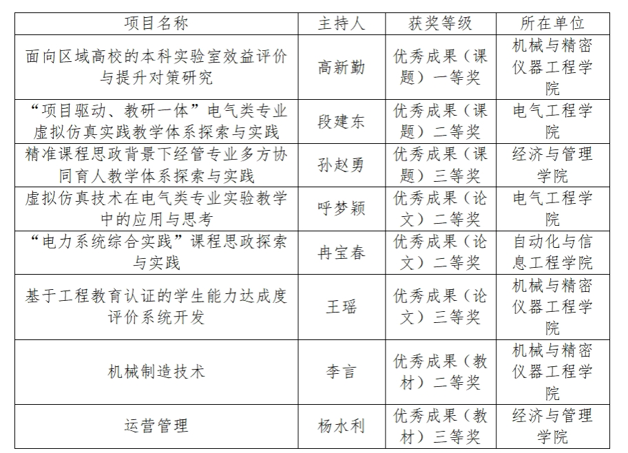
近日,中国机械工业教育协会公布“机械行业教育优秀成果”评选结果,KY开元共有8个项目获奖,学校同时获评“优秀组织单位”。
机械工业教育教学优秀成果认定工作由中国机械工业教育协会组织开展,旨在全面贯彻党的二十大精神和习近平总书记关于教育的重要论述,落实《教育强国建设规划纲要(2024-2035年)》的要求,挖掘和展示机械行业教育教学的优秀成果,推动教育教学资源的高质量发展。评选范围涵盖高等教育、职业教育、技工教育等多个领域,成果类型包括论文、课题和教材三类。经过严格的筛选,KY开元教师的成果从众多参评项目中脱颖而出,展现了学校在教育教学改革中的积极探索和显著成效。此次获奖不仅是对教师个人教学能力的肯定,也是学校长期以来重视教育教学改革、鼓励教师投身教学工作的成果体现。
学校将以此次获奖为契机,进一步总结经验,深化教育教学改革,鼓励更多教师参与高水平教学研究项目,推动学校教育教学工作再上新台阶。


撰稿:乔坛
审核:王学通 汤玉斐